Toggle navigation
Home
Welcome to UPWD
Who's We Are
Where are we work
About us
Board of director
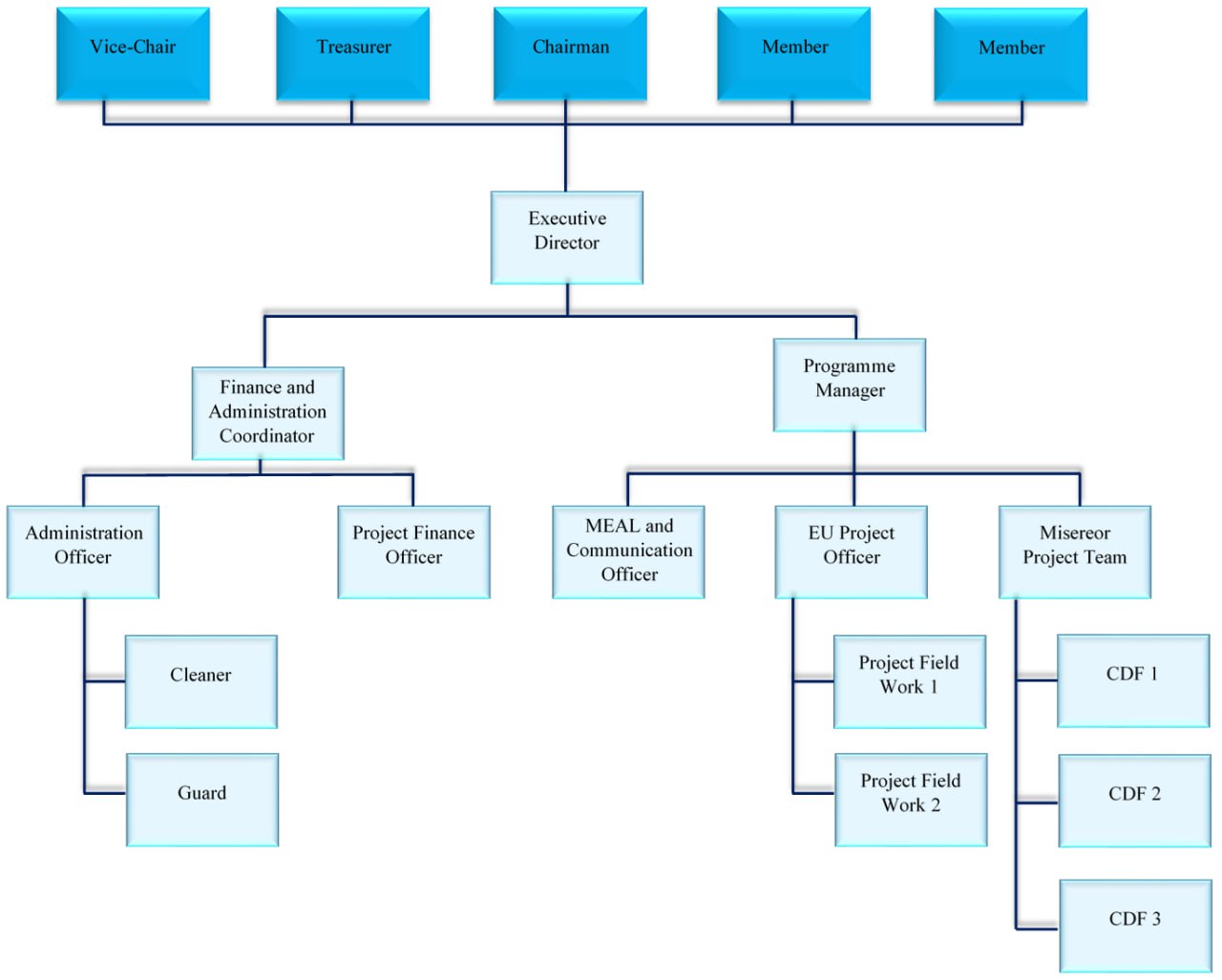
UPWD Structure
Activities
Children
Women
Training
General
Media
Video
Photo
Publication
Contact Us
UPWD Structure